登入 Orbit

Sign up now

Orbit

  • Orbit Bar Logo
  • Language
    • 繁體中文
    • 简体中文
  • :::
Site LogoSite Logo
::: 健行辦學績優 電子系FB粉絲頁 健行首頁 電資學院 行事曆 網站地圖
:::
  • 系所公告
    • 焦點訊息
    • 活動花絮
    • 聯絡我們
  • 系所簡介
    • 發展特色
    • 教學設備與資源
      • 超大型積體電路實驗室
      • 特殊應用積體電路實驗室
      • 智慧綠能實驗室
      • 人工智慧機器人實驗室
      • FPGA實驗室
      • 資訊技術實驗室
      • 單晶片暨嵌入式系統設計實驗室
    • 系所成員
      • 師資陣容
      • 行政人員
    • 影片介紹
    • 交通資訊
    • 表單下載
  • 課程資訊
    • 教育目標與核心能力
    • 專業學程
    • 課程標準
    • 學習地圖
    • 課程資訊查詢
  • 招生資訊
    • 碩士班招生
      • 碩士班甄試入學
      • 碩士班考試入學
    • 四技聯合招生
      • 申請入學(日)
      • 繁星計畫(日)
      • 技優甄審(日)
      • 甄選入學(日)
      • 聯合登記分發(日)
      • 身心障礙生甄試(日)
    • 四技單獨招生
      • 運動績優(日)
      • 申請入學(夜)
      • 轉學考(日/夜)
    • 其他入學管道
      • 境外生招生
      • 學士學分班及碩士學分班招生
      • 進修部招生
  • 學生專區
    • 獎助學金
    • 畢業專題
    • 校外實習
      • 合作廠商
      • 實習相關表單
    • 專業證照
      • 證照資訊
      • 證照達人
    • 競賽資訊
    • 榮譽榜
    • 研究生
  • 系友專區
    • 系友會活動剪影
    • 傑出系友
  • 國際專班
    • 國際產學專班
    • 僑生產學專班
人工智慧機器人技術培育基地
ad-banner image
ad-banner image
電競教室
    • 首頁
    • 系所公告
    :::

    • 焦點訊息
      • 活動花絮
        • 聯絡我們

          • AIP 教職員系統
          • SIP 學生資訊系統
          • 電子郵件系統
          • 課程資訊
          • 教師課表查詢
          • 健行校內 FTP
          • 數位化學習平台

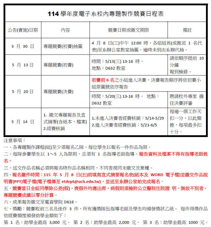
          114-2 專題製作行事曆

          • 2026-03-29
          • 系網管理者
          • 學生訊息 競賽資訊

          This is an image

          • 114-2電子系校內專題製作日程表20260330.pdf
          Tweet 列印本頁
          • 首頁
            • 健行首頁
            • 單位首頁
          • 行政單位
            • 教務處
            • 學生事務處
            • 總務處
          • 資訊服務
            • 學生資訊系統
            • 電子郵件系統
            • 課程查詢系統
          • 招生資訊
            • 碩士班招生
            • 四技聯合招生
            • 四技單獨招生
          •  
            • 二技招生
            • 境外生招生
            • 其他入學管道
          健行科技大學 Chien Hsin University of Science and Technology, No.229, Jianxing Rd., Zhongli Dist., Taoyuan City 320312, Taiwan(R.O.C.)
          桃園市中壢區健行路229號 電話:03-4581196
          健行科技大學 電子工程系 電資學院 7 樓 D729 室 分機5101
          建議使用 1024*768 解析度已達本站最佳瀏覽效果
          意見反映信箱:etdept@uch.edu.tw
          This is an image
          加入好友

          造訪人次 : 465136
          最後更新日期 : 2026-03-29 16:41